导言
在加强企业ESG责任的背景下,全球各司法辖区均已出台或拟出台相关规定,要求企业对其供应链承担不同强度的强制性尽职调查义务。本文将重点介绍欧盟《企业可持续发展尽职调查指令》(Corporate Sustainability Due Diligence Directive,“欧盟供应链法案(草案)”),分析中国企业可能面临的合规挑战并讨论潜在应对措施。
“欧盟供应链法案(草案)”已进入欧洲议会[1]、欧盟理事会[2]和欧盟委员会[3]的机构间协商阶段[4],有望在2023年底最终通过。在该法案项下,企业的义务不局限于供应链合规信息披露,还包括对供应商开展风险评估、采取风险减轻措施等具体义务,考虑到中欧密切的贸易往来,可以预见该等尽职调查义务立法会对中国企业产生较大影响。
一、供应链法案的主要内容
1. 适用范围
欧盟供应链法案(草案)旨在赋予大型企业开展供应链合规尽职调查的义务。除欧盟本土的企业外,非欧盟企业在欧盟的运营如达到法案规定的门槛也将落入规制范围。
尽管上述理念已在欧洲议会及欧盟理事会之间达成共识,两机构对“大型企业”的门槛存在较大争议。与欧盟理事会通过的草案版本相比,欧洲议会进一步扩大了法案的规制范围:
·对于营业规模较大的企业,在营业额及员工人数门槛上,欧洲议会的要求相对更低;
·对于营业规模相对较小的企业,欧洲议会取消了“高风险行业”的限制。
换言之,任何行业只要达到营业额及员工人数的门槛,都将落入法案的规制范围。两机构关于适用范围的具体内容请见下表,最终标准仍待确定。
欧盟供应链法案(草案)的规制范围

2. 合规要求
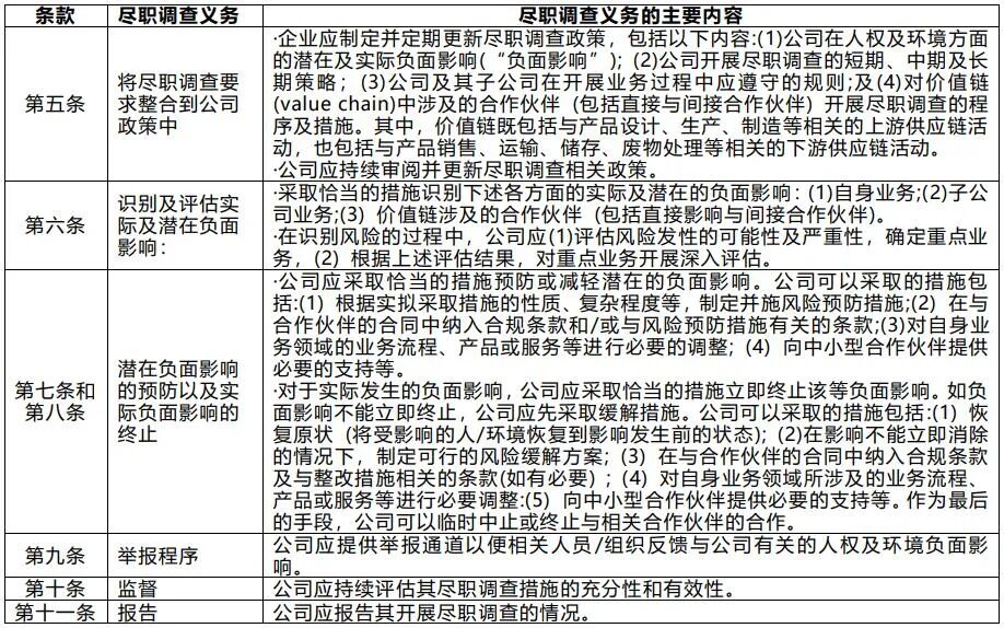
欧盟供应链法案(草案)要求落入规制范围的企业对其自身业务、子公司业务及特定供应链合作伙伴涉及的人权及环境风险承担包括风险评估、采取风险减轻措施等在内的一系列尽职调查义务。尽管欧盟理事会和欧洲议会在具体要求方面仍存在分歧,两机构在整体义务层面观点较为一致。下表主要展示了欧洲议会在每项尽职调查义务下提出的具体要求。
欧盟供应链法案(草案)的合规要求

在欧盟供应链法案(草案)项下,企业应采取何种尽职调查措施取决于企业所在行业的特点、具体的经营活动内容、产品或服务的性质、风险的严重程度及可能性、公司的规模及能力等多个因素。换言之,企业的影响力越大、违法行为发生的可能性与严重程度被认为越高,企业承担的供应链尽职调查责任可能越重。
3. 违规后果
由于各成员国负责执行法案的具体内容,欧盟供应链法案(草案)并未规定具体的行政处罚标准,仅要求罚款以营业额为基准。
除行政处罚外,欧盟的草案还将民事责任纳入法案。根据欧盟理事会通过的草案,如下列条件得到满足,企业应就其未能履行尽职调查义务对自然人或法人造成的损害进行全额赔偿:
·自然人或法人在各成员国法律中享有的权益受到损害;
·企业违反了供应链法案规定的尽职调查义务;
·损害与违反尽职调查义务之间存在因果关系;
·及企业存在过错。[7]
欧洲议会通过的草案也包含民事责任条款。目前,对于民事责任是否应被引入欧盟供应链法案以及具体构成要件还存在较大争议。其最终是否会被引入法案、在多大程度上尊重各成员国的侵权法规则,仍待进一步观察。
二、对中国企业的潜在影响
作为供应商的中国企业将面临客户的尽职调查和合规管控要求。在该法案通过后,作为供应商(包括直接供应商和间接供应商),相关中国企业可能会受到较大的影响。如果中国供应商不愿意遵守欧盟企业(包括部分落入管辖范围的外国企业,以下简称“欧盟企业”)尽职调查和合规管控要求,不排除欧盟企业可能会出于合规压力终止与中国供应商的合作关系;如果中国企业作出承诺而实际缺乏履行能力,可能面临违约责任,甚至最终被解除合作合同。
部分中国企业/子公司可能直接落入法案的管辖范围。一方面,如果中国企业在欧盟设立了子公司,且子公司的营业额和员工数据量等达到门槛,那么该子公司将直接落入法案的管辖范围;另一方面,根据欧盟供应链法(草案),即便没有在欧盟设立实体,外国实体如达到相关营业额、雇员数量门槛,也将落入法案的规制范围。以欧洲议会通过的草案为例,如存在下述两种情况,外国实体也将落入法案的规制范围:
上一财年的全球净营业额超过1.5亿欧元,其中有4千万欧元的收入来源于欧盟;
外国实体自身没有达到上述门槛,但作为一个集团的母公司,该集团全球净营业额超过1.5亿欧元,其中至少有4千万欧元的收入来源于欧盟,则外国实体也落入法案的规制范围。
三、应对建议
从供应商的角度,我们建议企业考虑从以下方面增强自身供应链合规管理能力,增强市场竞争力、妥善应对来自采购的风险:
跟踪供应链立法进展。关注欧盟供应链法案的立法进展及最终要求。此外,除欧盟外的多个司法辖区也已通过或拟通过不同强度的供应链尽职调查法律法规,促使企业对供应链中可能存在的风险和违规行为负责。相关中国企业也应定期关注自身业务所涉及的海外司法辖区的立法情况,以便充分掌握其合规要求,适时建立、完善自身的供应链合规体系,增加竞争优势以及增强与客户就相关合规条款进行谈判的能力。
建立供应链合规体系。企业可以考虑根据自身规模和业务性质,建立适当的供应链合规体系,对自身业务领域和供应商采取必要的管控措施。建立供应链合规体系将有助于企业增强在对外贸易中的竞争力,凭借优秀的合规水准吸引更多客户;也有助于企业深入了解自身在供应链合规方面可能达到的水平,从而与客户达成合理的、可实际被履行的合规承诺,降低违约风险。
上海公平贸易
